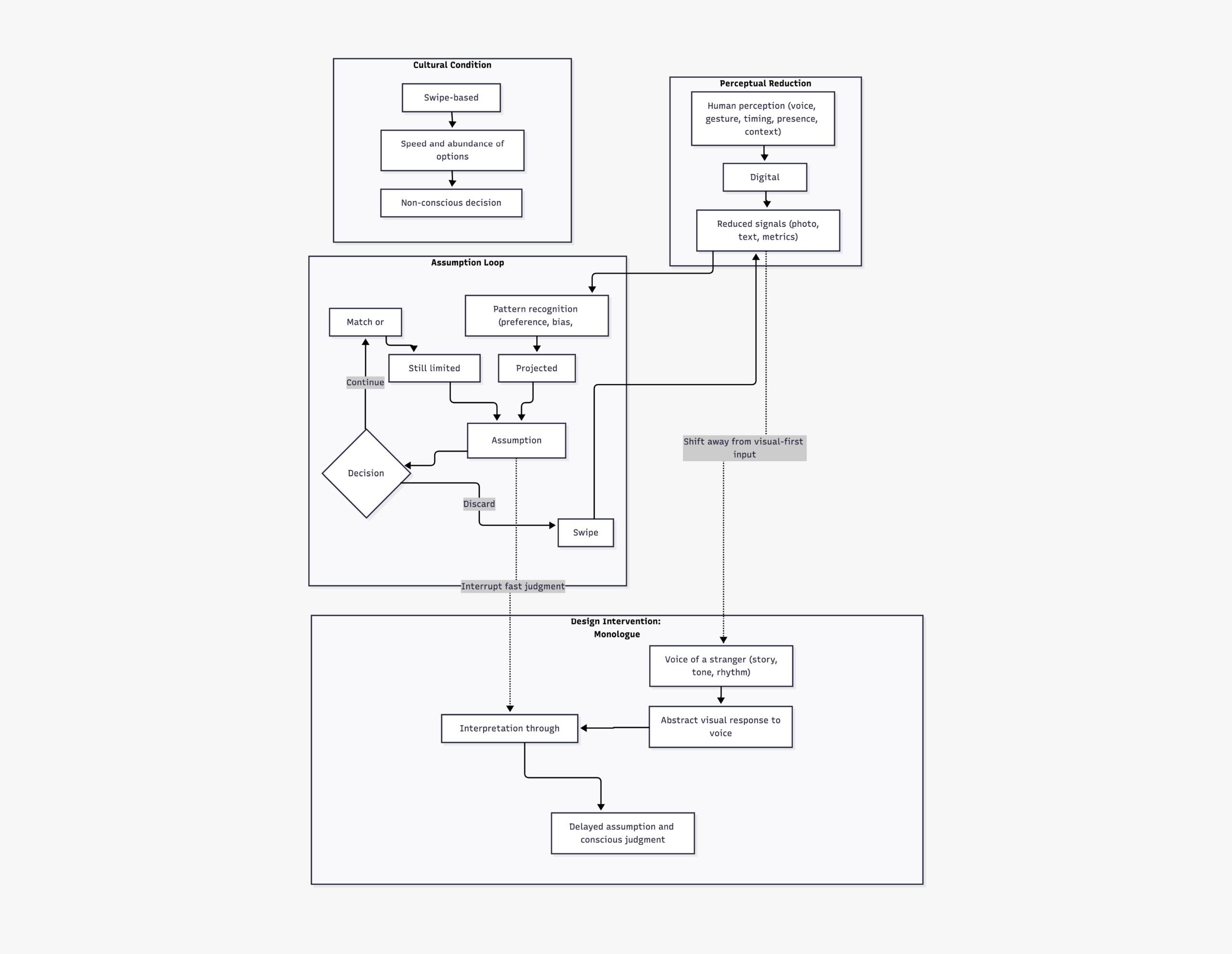
Monologue is an experimental design project exploring how people form assumptions when interaction is reduced to images and short text. Using online dating as a cultural context, the project examines how speed, abundance, and visual bias shape judgment, and how listening can restore meaning before conclusions are made.
The work preserves voice as a primary form of self-representation while removing physical appearance. Abstract visuals respond directly to spoken narratives, allowing audiences to interpret stories without relying on identity cues.
Role and Scope: Experimental video production, Concept and research, Interaction and experience design, Motion and generative visual design.


Design Thinking
The project began with an observation of how digital platforms encourage fast, non-conscious decisions. In swipe-based environments, judgment often happens before understanding. The design challenge was not to fix online dating, but to question how perception is structured and how assumption is produced.
Rather than adding more information, the project explores what happens when visual dominance is reduced and listening becomes the first point of contact. This shift reframes judgment as a process rather than a reaction.
Research and Exploration
Research focused on how people communicate with strangers and how narrative creates connection without familiarity. Case studies such as Humans of New York and The Stranger Project demonstrated how voice and story can reveal depth beyond appearance.
An early side project, 7 Days of Voice Diary, was conducted to test voice as a standalone medium. Participants recorded daily thoughts and responses to simple and personal questions. The recordings revealed emotional nuance, hesitation, rhythm, and context that could not be captured through images alone.
This research confirmed that voice carries identity without visual representation and that listening invites slower, more reflective interpretation.













Design Approach
The design approach centers on voice as data and abstraction as restraint. Spoken narratives from strangers are captured and translated into generative visuals that respond to tone and rhythm.
Visual elements are built from fundamental forms such as dots, lines, and shapes. Motion is driven by voice wavelength, creating a direct connection between sound and image. A monochrome palette is used to avoid visual dominance and maintain neutrality.
By removing portraits and personal identifiers, the visuals support the voice rather than compete with it.
Outcome
The final outcome is a series of experimental videos presented through a web-based format. Each piece pairs a recorded voice with a responsive abstract visual, allowing audiences to engage with personal narratives without knowing who is speaking.
Monologue does not aim to provide answers or match people. It exposes how assumptions are formed and invites viewers to reconsider how quickly they judge others in digital environments.
The project positions listening as a design tool and perception as a design responsibility.

